农大首页
首页
机构设置
工作动态
政策法规
规章制度
服务指南
预算管理
信息公开
通知公告
联系我们
下载中心
当前位置:
首页
>>
服务指南
>> 正文
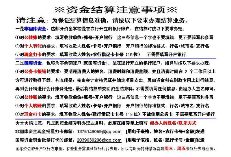
资金结算注意事项
2018-04-20
版权声明
|
隐私声明
|
联系我们
|
后台管理
版权所有 吉林农业大学计划财务处
电话:0431-84533463 传真:0431-84510935